Bạn đang tìm hiểu DevOps là gì và tại sao nó lại trở thành xu hướng tất yếu trong lĩnh vực công nghệ phần mềm? DevOps không chỉ là một phương pháp mà còn là văn hóa giúp gắn kết đội ngũ phát triển và vận hành, từ đó nâng cao tốc độ, chất lượng và hiệu quả triển khai sản phẩm. Hãy cùng CodeGym Đà Nẵng khám phá chi tiết hơn trong bài viết dưới đây để hiểu rõ giá trị mà DevOps mang lại cho doanh nghiệp và lập trình viên.
Nội dung
DevOps là gì?
DevOps là gì? Đây là sự kết hợp giữa nguyên lý, quy trình, thực hành và các công cụ nhằm tự động hóa quá trình phát triển và triển khai phần mềm. Nhờ áp dụng DevOps, doanh nghiệp có thể nhanh chóng phát hành những tính năng nhỏ, đồng thời dễ dàng tiếp nhận và phản hồi ý kiến từ người dùng. Thuật ngữ “DevOps” xuất phát từ ghép đôi hai cụm từ tiếng Anh: Software Development (phát triển phần mềm) và Information Technology Operations (vận hành hệ thống).
DevOps là mô hình kết hợp phát triển và vận hành nhằm tăng tốc độ triển khai và nâng cao hiệu quả hệ thống (Nguồn: Internet)
Trong chu trình này, giai đoạn phát triển (Development) thường có sự tham gia của UI/UX designer, lập trình viên, QA/QC… Trong khi đó, giai đoạn vận hành (Operations) do các kỹ sư hệ thống, quản trị mạng, DBA, release engineer hay system administrator đảm nhận. Trước đây, hai bộ phận này thường hoạt động khá tách biệt, đặc biệt ở những công ty quy mô vừa và lớn.
Sự ra đời của DevOps đã phá vỡ rào cản đó, mang đến quy trình làm việc liền mạch, giúp tối ưu hóa chu kỳ phát triển phần mềm. Nhờ vậy, sản phẩm có thể được triển khai nhanh hơn, thường xuyên hơn và đảm bảo chất lượng tốt hơn.
DevOps Engineer là gì?
Công việc của một DevOps Engineer có nhiều điểm tương đồng với Sysadmin khi cùng đảm nhận các nhiệm vụ như triển khai (deploy), giám sát hệ thống (monitoring), tối ưu hóa (optimizing) và phân tích (analysis). Tuy nhiên, DevOps Engineer lại có những yêu cầu đặc thù hơn. Họ cần sở hữu kỹ năng lập trình, viết script để tự động hóa hệ thống, đồng thời am hiểu toàn bộ tech stack mà doanh nghiệp đang sử dụng. Ngoài ra, DevOps Engineer còn có thể tham gia review lỗi (bug) hoặc viết các unit test cơ bản để hỗ trợ nhóm phát triển.
DevOps Engineer là kỹ sư chịu trách nhiệm kết nối giữa phát triển và vận hành để đảm bảo phần mềm được triển khai nhanh chóng, ổn định và an toàn (Nguồn: Internet)
Ngày nay, vai trò của DevOps Engineer không chỉ dừng lại ở khâu vận hành mà còn tham gia trực tiếp từ giai đoạn phát triển. Họ giúp chuẩn hóa môi trường làm việc từ local đến production, nắm rõ logic vận hành của code để tối ưu hóa sản phẩm hiệu quả hơn. Chính sự hiểu biết sâu sát này giúp DevOps Engineer trở thành cầu nối quan trọng giữa đội phát triển và vận hành, góp phần nâng cao tốc độ cũng như chất lượng phần mềm.
Học gì để trở thành DevOps?
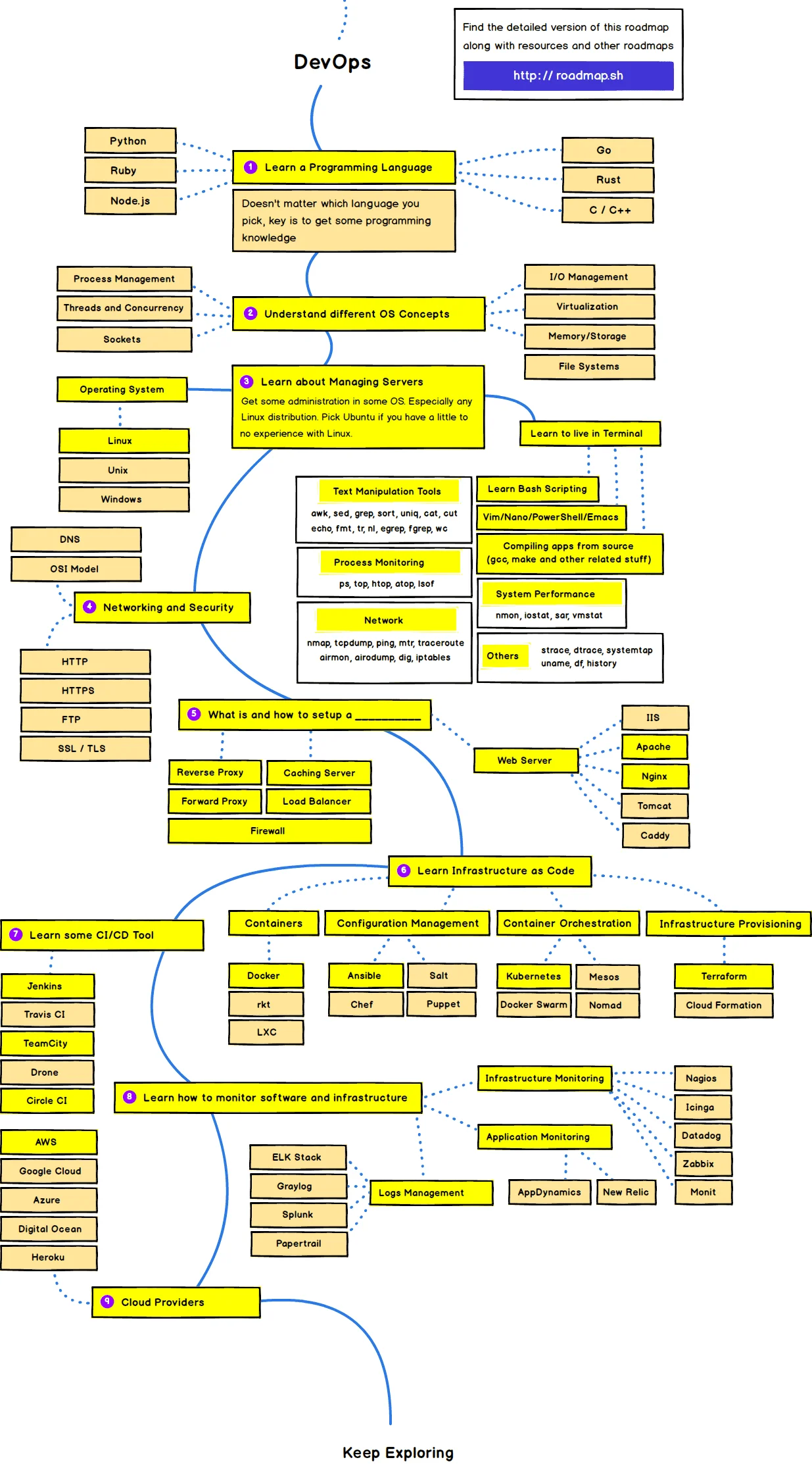
Để làm DevOps, bạn cần nắm vững nhiều kiến thức về hệ thống, lập trình và các kỹ năng sau:
- Thành thạo các hệ điều hành Linux, Windows, macOS. Biết sử dụng lệnh Terminal trong Linux, CMD và PowerShell trên Windows, cùng các lệnh cơ bản trên Linux/MacOS. Có kiến thức nền tảng về quản lý tiến trình, đa luồng và xử lý đồng thời, socket, quản lý I/O, ảo hóa, bộ nhớ và hệ thống tệp.
- Trang bị kiến thức về các giao thức mạng như DNS, HTTP, HTTPS, FTP, SSL, đồng thời tìm hiểu thêm các lỗ hổng bảo mật phổ biến để nâng cao khả năng phòng tránh.
- Biết cài đặt và vận hành các web server thông dụng như Apache, Nginx. Làm quen với các khái niệm như caching server, load balancer, reverse proxy, firewall. Có thể luyện tập với Docker thông qua việc:
- Thiết lập thử một số cache server.
- Giả lập nhiều server trên môi trường local bằng Docker container, sau đó cấu hình load balancer để phân tải.
- Có kinh nghiệm sử dụng các dịch vụ điện toán đám mây như AWS (Amazon), Google Cloud hay Microsoft Azure.
- Thành thạo một số ngôn ngữ lập trình, đặc biệt là bash script, Java, JavaScript, Python hoặc PHP để tự động hóa hệ thống.
- Làm việc được với các công cụ hỗ trợ CI/CD như Jenkins, Jira, Git (GitLab, Bitbucket…). Đồng thời nắm vững mô hình Infrastructure as Code với:
- Containers: Docker, Kubernetes.
- Công cụ quản lý cấu hình: Ansible, Puppet, Chef,…
- Sử dụng thành thạo các công cụ giám sát hệ thống như Nagios, Zabbix, Icinga, Datadog… nhằm theo dõi hiệu suất và phát hiện sự cố kịp thời.
Mô tả công việc của DevOps
DevOps là một mắt xích quan trọng trong quy trình phát triển phần mềm hiện đại, kết hợp cùng Agile để tối ưu hóa tốc độ và chất lượng triển khai. Vai trò của DevOps chính là rút ngắn khoảng cách giữa đội ngũ phát triển và vận hành, giúp doanh nghiệp chuyển đổi từ mô hình thác nước (Waterfall) sang mô hình phát triển và phát hành liên tục (CI/CD). Mục tiêu cuối cùng là tăng tốc độ release, đảm bảo sản phẩm ổn định và nâng cao khả năng cạnh tranh.
Thực tế, rất khó để định nghĩa chính xác công việc của một DevOps Engineer, bởi vị trí này là sự hòa quyện giữa tư duy mới, kỹ năng mới và công cụ mới. Tuy nhiên, có thể mô tả nhiệm vụ chính của DevOps như sau:
- CI (Continuous Integration): Tích hợp liên tục các thay đổi của lập trình viên vào một repo chung, đi kèm các quy trình build và test tự động nhằm phát hiện lỗi sớm, cải thiện chất lượng sản phẩm.
- CD (Continuous Deployment): Tự động triển khai các bản build đã vượt qua test lên production, giúp sản phẩm được cập nhật thường xuyên để đáp ứng nhu cầu của khách hàng.
- Infrastructure as Code: Xây dựng và quản lý hạ tầng như code, đảm bảo việc cấu hình server, cập nhật patch và version mới nhất được tự động hóa và chuẩn hóa.
- Collaboration & Communication: Tăng cường sự hợp tác giữa team phát triển, vận hành và các phòng ban khác (marketing, sales…), đảm bảo mọi bộ phận phối hợp mượt mà hướng tới mục tiêu chung.
- Quy trình & sản phẩm: Đảm bảo hệ thống, dịch vụ có thể kết nối và giao tiếp trơn tru, đồng thời duy trì hiệu quả và hiệu suất trong quá trình vận hành.
Công việc của DevOps tập trung vào tự động hóa, giám sát hệ thống, quản lý hạ tầng và tối ưu quy trình triển khai phần mềm (Nguồn: Internet)
Lợi ích của DevOps
- Tốc độ: DevOps mang đến lợi thế vượt trội cho cả đội ngũ phát triển lẫn vận hành, giúp cải tiến sản phẩm nhanh hơn, đáp ứng kịp thời nhu cầu người dùng, thích ứng linh hoạt với thị trường và tối ưu hiệu quả kinh doanh.
- Chuyển giao nhanh: Việc rút ngắn chu kỳ release giúp các tính năng mới được ra mắt thường xuyên, lỗi được xử lý kịp thời, từ đó doanh nghiệp có thể phản hồi nhanh với khách hàng và tạo lợi thế cạnh tranh bền vững.
- Độ tin cậy: DevOps duy trì chất lượng sản phẩm thông qua CI/CD, giám sát và logging. Nhờ đó, đội ngũ phát triển có thể triển khai nhanh mà vẫn đảm bảo sự ổn định, mang lại trải nghiệm tốt cho người dùng cuối.
- Khả năng mở rộng: Các nhóm vận hành có thể chủ động lập kế hoạch mở rộng hạ tầng, nâng cấp môi trường làm việc để quản lý những hệ thống phức tạp, biến đổi liên tục, đồng thời hạn chế tối đa rủi ro.
- Bảo mật: DevOps tích hợp các chính sách bảo mật, kiểm soát cấu hình và công cụ theo dõi ngay từ đầu quy trình, giúp sản phẩm được phát triển và triển khai nhanh mà không ảnh hưởng đến an toàn hệ thống.
Lợi ích của DevOps là rút ngắn thời gian phát triển, tăng tốc độ triển khai, cải thiện chất lượng phần mềm và nâng cao sự phối hợp giữa các đội ngũ (Nguồn: Internet)
Mức lương của DevOps hiện nay
DevOps Engineer được xem là một trong những vị trí có mức thu nhập hấp dẫn nhất trong ngành công nghệ thông tin nhờ vào tính chất công việc đặc thù. Theo thống kê, mức lương trung bình của vị trí này rơi vào khoảng 1.894 USD/tháng, tương đương từ 22,9 – 23,5 triệu VNĐ/tháng. Thực tế, dải lương phổ biến dao động trong khoảng 18 – 28 triệu VNĐ/tháng, tùy vào năng lực và môi trường làm việc.
Mức thu nhập này thường dành cho những ứng viên đã có kinh nghiệm từ 2 – 5 năm. Với các bạn mới vào nghề hoặc Junior, con số có thể thấp hơn. Tuy vậy, so với mặt bằng chung trong ngành IT, DevOps Engineer vẫn luôn nằm trong nhóm những vị trí sở hữu mức lương cao và nhiều tiềm năng phát triển.
Xem thêm: Mức lương của lập trình viên 2025
Lộ trình để trở thành DevOps
Lộ trình để trở thành DevOps thường bắt đầu từ kiến thức cơ bản về lập trình, hệ điều hành, mạng, sau đó học về CI/CD, container, cloud và các công cụ tự động hóa (Nguồn: Internet)
Hy vọng qua những chia sẻ trên, bạn đã hiểu rõ hơn DevOps là gì, vai trò cũng như cơ hội nghề nghiệp mà vị trí này mang lại trong lĩnh vực công nghệ thông tin. Nếu bạn quan tâm và muốn tìm hiểu sâu hơn về lộ trình học, cơ hội việc làm hay những kỹ năng cần thiết để trở thành một DevOps Engineer, hãy để lại thông tin liên hệ. CodeGym Đà Nẵng sẽ tư vấn chi tiết và đồng hành cùng bạn trên con đường chinh phục sự nghiệp công nghệ.










0 Lời bình